Writing and Narrative Design
Games
Skills
Contact
Jonny Glassman
Writing and Narrative Design
Games
Skills
Contact
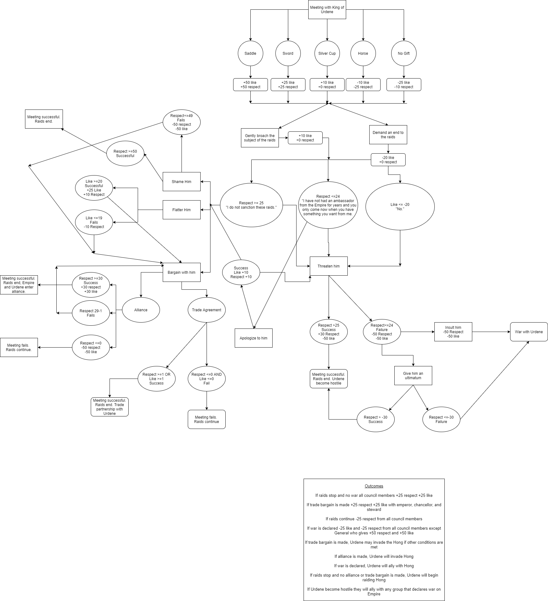
I use draw.io to make flowcharts to help me organize my thoughts and my games. The two flowcharts pictured on this page are flowcharts I used for a text-based adventure game I made using Inkle.